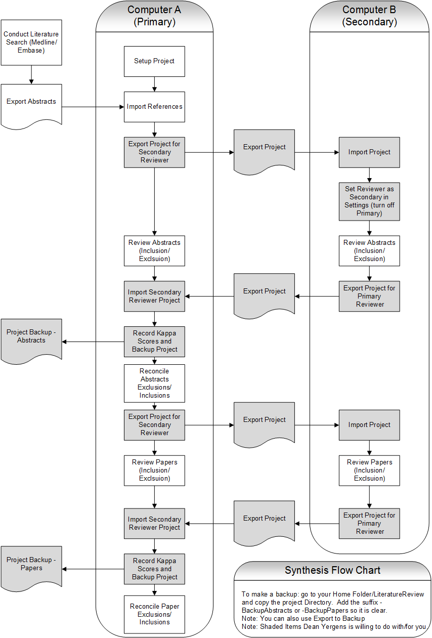
Synthesis Workflow for Systematic Review

Synthesis supports a workflow for conducting systematic literature reviews with a primary and secondary reviewer. It is a best practice to follow this general flow when conducting formal systematic reviews using Synthesis.

Figure: Synthesis flow chart